您当前的位置 : 天津市海河医院  >  医院新闻
 
天津医科大学海河临床学院陈怀永团队揭示线粒体丙酮酸代谢调控肺泡干细胞命运与炎症平衡【学术分享】
日期:2026-03-27 08:28 来源:天津市海河医院
 
 

  海纳百川和谐共进

  学术分享

  揭示线粒体丙酮酸代谢调控肺泡干细胞命运与炎症平衡

  特发性肺纤维化是一种以进行性肺间质纤维化和肺功能持续下降为特征的慢性进展性疾病。患者生存期短、死亡率高且缺乏有效治疗手段。既往研究表明,IPF发生发展与Ⅱ型肺泡上皮细胞(AT2细胞)功能异常密切相关,其中葡萄糖代谢调控发挥重要作用。葡萄糖代谢生成丙酮酸后需依赖线粒体丙酮酸载体(MPC)复合体进入线粒体代谢途径,其中Mpc2是维持该复合体功能所必需的基因。然而,Mpc2及丙酮酸代谢的线粒体途径在AT2细胞功能维持及肺纤维化疾病进展中的作用尚不明确。

  2026年3月,天津医科大学海河临床学院陈怀永团队在国际期刊《Inflammation》上发表了题为“Mitochondrial Pyruvate Metabolism Controls Alveolar Stem Cell Fate and Inflammatory Balance”的研究论文。该研究揭示了Mpc2介导的丙酮酸代谢线粒体途径在维持AT2细胞功能稳态、调控肺泡上皮再生和炎症平衡中的重要作用,为肺纤维化治疗提供了新的靶点和思路。

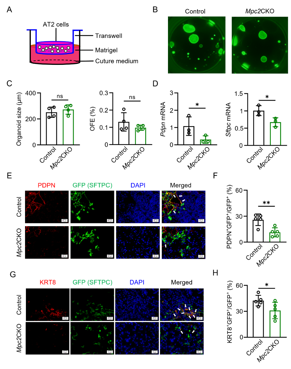
  研究团队首先分析了公开发表的人肺组织单细胞转录组数据,并结合博来霉素诱导的小鼠肺损伤模型以及TGF-β1刺激AT2细胞的体外实验,发现肺纤维化期间Mpc2在AT2细胞中表达下降。为进一步明确其功能,研究团队构建了AT2细胞特异性敲除Mpc2小鼠模型。实验结果发现,肺纤维化早期AT2细胞缺失Mpc2的小鼠肺湿重/干重比值升高,呼吸阻力升高、肺顺应性下降,肺泡灌洗液中巨噬细胞比例下降、中性粒细胞比例升高,提示肺水肿加重、肺功能损伤、肺部炎症模式转向中性粒细胞主导。

  单细胞转录组分析发现,肺纤维化早期Mpc2缺失的AT2细胞中,与线粒体能量代谢、离子转运、上皮结构等相关的多条通路和差异基因下调;与中性粒细胞趋化相关的通路和差异基因上调,提示Mpc2对于维持AT2细胞代谢、离子转运、炎症调节和再生修复等多功能至关重要。进一步的分子生物学实验和类器官培养发现,AT2细胞Mpc2缺失使钠-钾ATP酶亚基ATP1A1和肺泡表面活物质SP-C表达减少,中性粒细胞趋化因子(Cxcl1、Cxcl2、Cxcr2)表达增加,AT2向AT1分化减少,验证了单细胞测序结果中Mp2缺失对AT2细胞功能的损害。此外,研究团队注意到AT2细胞Mpc2缺失后雄鼠和雌鼠的性别差异,雄鼠生存率降低,死亡主要发生在疾病早期;雌鼠生存率无明显变化,但肺组织纤维化病理加重,但二者在AT2细胞分化能力减弱上的结果是一致的。

  总体而言,该研究为理解肺纤维化中调控AT2细胞命运的代谢机制提供了新的证据,提示以Mpc2为代表的线粒体丙酮酸代谢通路可能成为相关疾病干预的新靶点。

  作者介绍

  天津医科大学海河临床学院何祚宽博士和李雪副研究员为论文共同第一作者,陈怀永、李莉和吴琦教授为论文的共同通讯作者。研究工作受国家自然科学基金、天津市自然科学基金项目资助。

  陈怀永

  天津市肺脏再生医学重点实验室主任,博士生导师,长期致力于类器官、肺干细胞与肺部疾病研究。

  供稿:天津市肺脏再生医学重点实验室

 
联系我们
· 预约咨询电话:022-58830196
 (工作日8:00-11:30; 13:30-16:30,
节假日8:00-11:30)
· 夜间预约电话:18920180010
 (工作日16:30-8:00,节假日11:30-8:00)
© 2024 天津市海河医院版权所有
津ICP备07500453号
地址:天津市津南区双港镇津沽路890号
技术支持:津云
官方微信公众号
天津市海河医院
为健康需求者提供忠诚服务
 
友情链接:
中华人民共和国国家卫生健康委员会
天津市卫生健康委员会
天津市卫生人才网
天津大学医学院