您当前的位置 : 天津市海河医院  >  医院新闻
 
天津大学海河医院陈怀永团队揭示肺结核空洞形成的代谢特征与修复的关键因素【学术分享】
日期:2025-12-19 13:38 来源:天津市海河医院
 
 

  海纳百川和谐共进

  学术分享

  肺结核空洞形成的代谢特征与修复的关键因素

  结核分枝杆菌感染肺部后,常导致肺组织坏死并形成空洞。这种空洞本质上是一种严重的肺损伤,其能否闭合与患者后续是否发生继发感染密切相关。然而,空洞形成后究竟能否闭合、在什么条件下不能闭合,目前仍是全球范围内尚未明确的关键科学问题。

  2025年7月,天津大学海河医院陈怀永团队在《BMC Infectious Diseases》上发表那就论文“Factors associated with post-treatment resorption of lung cavities in individuals with first episodes of drug-sensitive cavitary pulmonary tuberculosis in China”。该研究基于近10年内海河医院空洞型肺结核患者的病例进行回顾性分析,揭示了影响空洞型肺结核治疗后空洞吸收效果的关键临床因素,为精准评估患者预后及优化随访管理提供了重要参考。

  研究团队对2013–2022年间588例初治药物敏感性空洞型肺结核患者的临床数据进行了系统分析,首先比较了患者在为期6个月标准抗结核治疗前后及后续门诊随访的胸部CT,发现空洞呈逐渐吸收趋势,不同患者之间具有明显差异,6个月治疗的时间点空洞平均吸收至54.9%。研究者将患者按照空洞缩小比例是否达到50%分为吸收良好组与吸收不佳组,并对两组的临床特征进行对比。结果显示,空洞吸收不佳的患者年龄普遍偏大,男性比例更高,并且更常呈现多发空洞的影像学特点,提示这些因素可能与空洞吸收能力有关。

  进一步分析实验室指标后发现,空洞吸收不良的患者血清总蛋白与白蛋白水平均较低,反映其营养状况和系统性炎症状态可能影响肺组织修复能力。此外,这些患者常见贫血或慢性阻塞性肺疾病、高血压等基础疾病,也提示合并症可能增加空洞修复难度。在症状表现方面,与吸收较好的患者相比,空洞吸收较差者反而更少出现发热,这一现象暗示其免疫反应可能较弱,从而影响病灶修复速度。

  为了验证哪些变量真正独立影响空洞吸收,研究团队将具有统计学意义的临床特征纳入多因素logistic回归模型。结果表明,年龄增加、男性、多发空洞、血清总蛋白偏低、不发热以及肌酐清除率偏高是空洞吸收不佳的独立危险因素。研究者据此构建了预测空洞吸收的列线图模型,并在训练集与验证集中均获得良好的预测性能,说明这些变量能够较准确预测患者在标准治疗后的空洞残留情况。同时,模型的预测能力与患者是否在6 个月时达到痰菌转阴并无明显依赖关系,提示空洞结构的修复可能受到更复杂的宿主因素调控,而不仅取决于细菌清除程度。

  作者介绍

  本部分工作,天津大学海河医院李雪、叶静、王思思、万振、谢丽佳、何祚宽、邵红霞医生为论文的共同第一作者,陈怀永、杨万杰、武俊平和邢志珩教授为论文的共同通讯作者。研究工作受天津市自然科学基金、天津市卫生健康科研项目以及天津市医学重点学科建设项目资助。

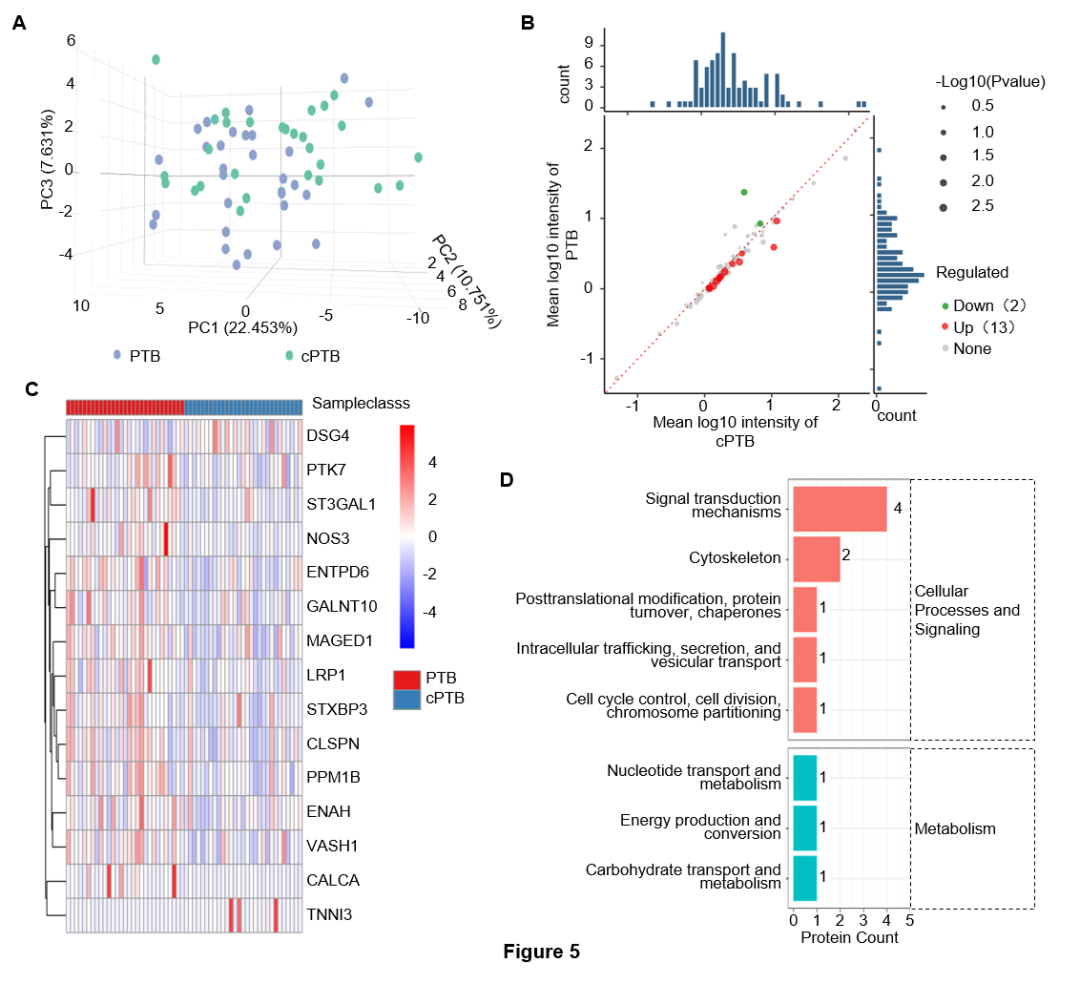
  为揭示肺结核空洞形成的分子基础,团队2025年12月在《Journal of Proteome Research》发表论文“Serum omics analysis reveals tissue damage and metabolic reprogramming in cavitary pulmonary tuberculosis”,利用血清蛋白质组学和代谢组学,对健康人、普通肺结核和空洞型肺结核三组共90例受试者进行比较。结果显示,结核患者不仅肺受累,血液中多种与“细胞黏附、组织屏障”相关的蛋白明显下降,氨基酸代谢被激活,而脂质代谢受到抑制,同时伴随心血管、消化、神经等多系统功能紊乱,提示结核其实是一场波及全身的长期消耗战。

  在进一步比较空洞型与非空洞型肺结核时,研究发现,空洞患者在心肌结构及收缩相关蛋白、脂质代谢通路方面存在更显著的异常,说明一旦形成空洞,不仅肺组织破坏加重,心血管和能量代谢也会被一并“拖下水”。通过对蛋白组和代谢组的联合分析,团队锁定了两个在“健康→ 普通结核→ 空洞结核”进展过程中逐级下降的血清分子:桥粒蛋白DSG4和芳香族水杨酸酯amyl salicylate。两者联合时,对区分空洞型和非空洞型肺结核具有一定的鉴别价值,有望成为反映空洞形成风险的“血清信号灯”。这项工作为我们勾画出结核向空洞进展的分子图谱,也为今后开展更精准的风险评估和宿主定向治疗提供了重要线索。

  作者介绍

  本部分工作,天津大学海河医院王建海,张东、杜春楠、孙海柏为论文第一作者,陈怀永研究员为通讯作者,天津市南开医院孙昕教授和黄南藏族自治州人民医院仁青措教授为共同通讯作者。研究工作获得天津市自然科学基金、天津市第二批卫生健康行业高层次人才选拔培养工程——“天津市青年医学新锐”项目及“天津名中医孙昕工作室”等资助。

  陈怀永

  天津大学海河医院研究员,天津市肺脏再生医学重点实验室主任,博士生导师,长期致力于类器官、肺干细胞与肺部疾病研究。

  供稿:天津市肺脏再生医学重点实验室

 
联系我们
· 预约咨询电话:022-58830196
 (工作日8:00-11:30; 13:30-16:30,
节假日8:00-11:30)
· 夜间预约电话:18920180010
 (工作日16:30-8:00,节假日11:30-8:00)
© 2024 天津市海河医院版权所有
津ICP备07500453号
地址:天津市津南区双港镇津沽路890号
技术支持:津云
官方微信公众号
天津市海河医院
为健康需求者提供忠诚服务
 
友情链接:
中华人民共和国国家卫生健康委员会
天津市卫生健康委员会
天津市卫生人才网
天津大学医学院